AI Process Mapper logo

HSPI CONFERENCE SPECIAL OFFER

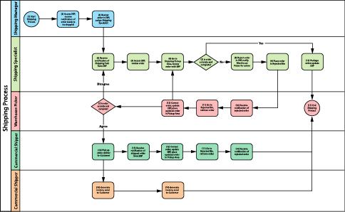
The AI Process Mapper is a next-generation process improvement tool that uses AI technology to support organizational process improvement. It creates a BPMN compliant, horizontal swim lane process model in seconds rather than weeks. Process improvement professionals,  requirements analysts, management analysts, or any operational staff can now instantly generate, analyze, and document a process model for review and improvement.

Get 2 months FREE

Get 2 months FREE when you subscribe to AI Process Mapper.  Use coupon code: HSPI2026 at checkout and get 3 months access for only $35. CLICK HERE to create your account and get your AI Process Mapper subscription started. Offer expires 02-28-26

If you need more information – Contact Us

AI Process Mapper is almost ready!

AI Process Process Mapper is just a few days from launching. Enter your email address and you will be notified when the AI Process Mapper is live. 
We won’t send you any email messages or teasers.